Теория механизмов и машин

Построение станочного зацепления шестерни и режущего инструмента

Построение станочного зацепления шестерни и режущего инструмента

Весь алгоритм построения станочного зацепления подробно изложен с иллюстрациями ниже. Если же появились сложности, вы можете заказать автоматически построенный чертеж. Для этого обратитесь в службу поддержки и приложите скриншот с заполненными исходными данными в калькуляторе расчета зубчатой передачи.

Приступим к построению станочного зацепления шестерни и реечного инструмента. К этому моменту вы уже должны провести расчет и анализ качественных показателей, выбрать коэффициенты смещения, а затем провести геометрический расчет передачи. На сайте есть калькулятор, который позволяет выполнить все необходимые расчеты, сопровождающиеся ценными рекомендациями.

Результатом расчета является таблица со всеми необходимыми для построения геометрическими размерами. Например, для:

$$Z_1=11;\;\;\;Z_2=14;\;\;\;m=2.5\;мм;\;\;\;X_1=0.5;\;\;\;X_2=0.5$$

Инструмент - стандартный, результат геометрического расчета выглядит следующим образом:

Параметры, не зависящие от принятого \(X_1\):

Результаты расчета, не зависящие от X1
Результаты расчета, не зависящие от X1

Параметры, изменяющиеся при варьировании \(X_1\):

Результаты расчета, зависящие от X1
Результаты расчета, зависящие от X1

Для построения станочного и рабочего зацепления нас интересует только столбец для выбранного значения коэффициента смещения шестерни, в нашем случае для: \(X_1=0.5\).

Построение будем проводить в Компас-3D, но для других САПР процесс аналогичен. Осталось выбрать масштаб для линейных размеров на чертеже. О том, как грамотно выбрать масштаб мы рассказывали тут.

На чертеже высота зуба должна быть в интервале \(50...80\;мм\), поэтому:

$$\mu_l=\dfrac{50}{m\cdot(h_{a}^{*}+ h_{f}^{*}+2\cdot c^{*})}=\dfrac{50}{2.5\cdot(1+ 1+2\cdot 0.25)}=8\;мм/мм$$

Для удобства примем масштаб равным \(10\), если в процессе построения окажется, что масштаб слишком большой, поправим это инструментом масштабирование. Теперь следует привести масштаб к виду \(мм/м\), тогда:

$$\mu_l=10000\;мм/м$$

Алгоритм построения станочного зацепления

  • Запускаем Компас, создаем чертеж формата А1 и в произвольном месте проводим вертикальную вспомогательную линию - ось будущего станочного зацепления.
    Построение станочного зацепления
    Шаг 1
  • Так как реечный инструмент - колесо бесконечного радиуса, то все окружности для него вырождаются в прямые. Проводим в произвольном месте горизонтальную линию - делительную прямую, стиль линии выбираем осевая. На расстоянии \(h_{a}^{*}\cdot m\) сверху и \(h_{f}^{*}\cdot m\) снизу от делительной прямой проводим горизонтальные линии - линии граничных точек. На расстоянии \(X_{1}\cdot m\), с учетом знака (вниз - положительное направление), проводится станочно-начальная прямая.
    Построение станочного зацепления
    Шаг 2
  • На расстоянии \(c^{*}\cdot m\) вверх от верхней линии граничных точек и вниз от нижней линии граничных точек проводятся линии вершин и впадин.
    Построение станочного зацепления
    Шаг 3
  • В месте пересечения станочно-начальной прямой и проведенной ранее вертикальной осью ставим точку и подпись \(P_0\) - полюс станочного зацепления. От этой точки вниз откладываем длину равную радиусу делительной окружности \(r_1\) - получаем центр шестерни. Изображаем шарнир, подписываем ось \(O_1\) и указываем направление вращения шестерни.
    Построение станочного зацепления
    Шаг 4
  • Из центра шестерни проводим окружности с радиусами: $$r_{1};\;\;\;r_{a1};\;\;\;r_{f1};\;\;\;r_{b1}$$ Для станочного зацепления начальная окружность совпадает с делительной, поэтому \(r_1=r_{w0}\). Ставим обозначения радиусов для построенных окружностей.
    Построение станочного зацепления
    Шаг 5
  • Проводим горизонтальную линию касательно к окружности вершин шестерни. Отмечаем уравнительное смещение \(\Delta y m\) и радиальный зазор \(C_0\).
    Построение станочного зацепления
    Шаг 6
  • Проводим линию касательно к основной окружности \(r_{b1}\) через точку \(P_0\) - линию станочного зацепления. Отмечаем точку касания \(N\), угол станочного зацепления, равный углу профиля \(\alpha=\alpha_{w0}\).
    Построение станочного зацепления
    Шаг 7
  • По делительной прямой от вертикальной оси откладываем влево отрезок, равный:
$$l=\dfrac{e_0}{2}=\dfrac{P}{4}=\dfrac{\pi\cdot m}{4}$$
  • Проводим через получившуюся точку линию, перпендикулярную линии зацепления. Отмечаем отрезок между линиями граничных точек вдоль этой прямой.
    Построение станочного зацепления
    Шаг 8
  • Откладываем отрезок длины \(l\) влево еще раз. После этого симметрично отражаем построенный участок зуба рейки относительно вертикали, проходящей через точку \(V\).
    Построение станочного зацепления
    Шаг 9
  • Проводим небольшие отрезки на линиях вершин и впадин, как на иллюстрации ниже.
    Построение станочного зацепления
    Шаг 10
  • Проводим скругления радиусом \(\rho_f\), рассчитанным в таблице с постоянными параметрами.
    Построение станочного зацепления
    Шаг 11
  • Копируем и симметрично отражаем элементы рейки для получения следующего результата:
    Построение станочного зацепления
    Шаг 12
  • Реечный инструмент имеет условно бесконечный размер, поэтому обозначаем разрыв чертежа рейки тонкой линией слева и справа. Также отмечаем линейные размеры толщин зуба и впадины рейки.
    Построение станочного зацепления
    Шаг 13
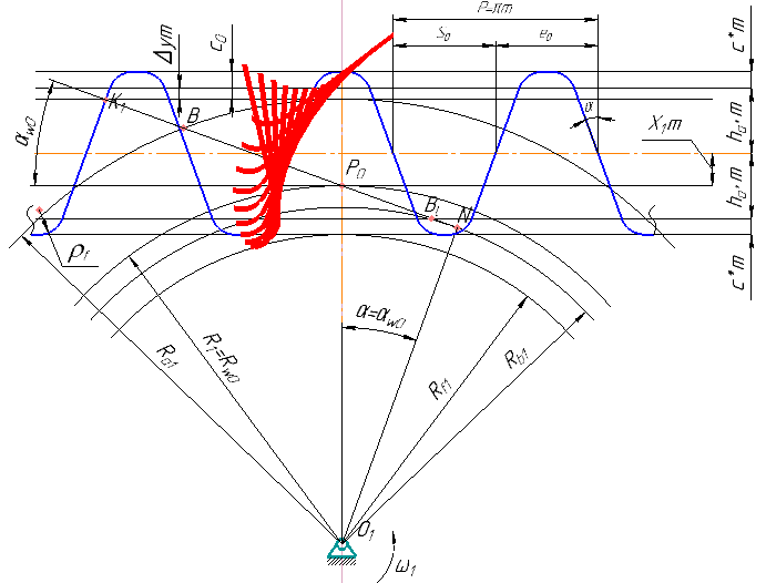
  • Проставим необходимые обозначения:
    • Радиус скругления переходной кривой \(\rho_f\);
    • Точка пересечения линии станочного зацепления и режущей кромки инструмента \(K_1\);
    • Точка пересечения линии станочного зацепления и окружности вершин шестерни \(B\);
    • Точку пересечения линии станочного зацепления и линии граничных точек \(B_l\);
    • Угол профиля режущего инструмента \(\alpha\).
    Построение станочного зацепления
    Шаг 14
  • Для построения эвольвентного профиля зуба шестерни применяется метод обращенного движения. При этом всей системе сообщается угловая скорость равная \(-\omega_1\). Цилиндрическая заготовка, на которой нарезаются зубья, будет неподвижна, а инструмент будет обкатываться вокруг этой заготовки. Для построения эвольвентного профиля смоделируем такое движение.
    Выделяем часть профиля рейки и нажимаем правую кнопку мыши. В появившемся окне выбираем Создать макроэлемент. Это позволит объединить линии для более удобной работы с ними. Стиль линий для копируемых профилей - тонкая.
    Построение станочного зацепления
    Шаг 15
  • Проводим расчет вспомогательных параметров по формулам:
$$\Delta\varphi=\dfrac{\tau_1}{n}$$ $$\Delta S=\dfrac{r_1\cdot\Delta\varphi\cdot\pi}{180}$$ $$\tau_1=\dfrac{360\;град}{Z_1}$$
  • Число \(n\) можно задать в интервале \(5...8\). Чем больше, тем точнее будет построенный профиль. \(\tau_1\) - угловой шаг шестерни, \(r_1\) - радиус делительной окружности шестерни. Рассчитываем значения по формулам в Mathcad. Загрузить файл

    Файл расчета

    параметров для построения станочного зацепления

    Загрузить файл

    Файл расчета

    параметров для построения станочного зацепления

    Построение станочного зацепления
    Шаг 16
  • Копируем выделенный профиль режущего инструмента влево и вправо \(n\) раз через отрезок равный \(\Delta S\), как показано на иллюстрации.
    Построение станочного зацепления
    Шаг 17
  • Каждый профиль повернем относительно центра шестерни на угол \(\Delta\varphi\cdot i\), который был рассчитан в Mathcad. Причем, профили, которые расположены слева поворачиваются по часовой стрелке, а справа - против. Результатом поворота является множество огибающих к эвольвентному профилю.
    Построение станочного зацепления
    Шаг 18
  • Осевой линией указываем траектории центров скругления и верхней кромки рейки.
    Построение станочного зацепления
    Шаг 19
  • Проводим огибающую ко всем построенным профилям, как показано на иллюстрации. Используя инструмент Скругление с радиусом \(\rho_f\) проводим переходную кривую к окружности впадин \(r_f\). Проводим толщину зуба по окружности вершин.
    Построение станочного зацепления
    Шаг 20
  • Создаем макроэлемент левой половины зуба, симметрично отражаем относительно центра зацепления. Используем инструмент Массив по окружности (Редактор > Копия > По окружности), создаем \(Z_1=11\) копий зуба шестерни.
    Построение станочного зацепления
    Шаг 21
  • Удаляем лишние зубья, т. к. на данный момент мы строим станочное зацепление. Проводим линии разрыва чертежа (тонкой линией) и достраиваем впадины (основной линией) для каждого зуба.
    Построение станочного зацепления
    Шаг 22
  • Проводим осевые линии к центрам зубьев и проставляем угловой шаг \(\tau_1\).
    Построение станочного зацепления
    Шаг 23
  • Отмечаем точку контакта \(K\).
    Построение станочного зацепления
    Шаг 24
  • Проводим продолжения эвольвенты вдоль профиля зуба (стиль линии - штриховая) в точку \(K_1\), симметрично отражаем полученную кривую на правую часть зацепления.
    Построение станочного зацепления
    Шаг 25
  • Определим активный участок профиля реечного инструмента. Для этого из точки \(B\), которая была отмечена ранее на линии станочного зацепления, проводим горизонталь (стиль линии - штриховая) до пересечения с профилем рейки. Обрисовываем контур (стиль линии - основной), как показано на иллюстрации.
    Построение станочного зацепления
    Шаг 26
  • Накладываем на контур Штриховку с параметрами: шаг - 0.5 мм, угол наклона 30 градусов. Устанавливаем стили линий, как на иллюстрации.
    Построение станочного зацепления
    Шаг 27
  • Над станочным зацеплением располагаем подпись: Станочное зацепление шестерни \(Z_1=11\) с реечным инструментом.
    Построение станочного зацепления
    Шаг 27

Поздравляем! Вы построили станочное зацепление шестерни и режущего инструмента самостоятельно. Чтобы изучить чертеж, построенный по инструкции, его можно загрузить, используя ссылки ниже.

Загрузить файл

Итоговый файл

построенного станочного зацепления

Загрузить файл

Итоговый файл

построенного станочного зацепления

Процесс построения рабочего зацепления будет рассмотрен в следующем разделе.

Поддержать проект

Если информация на сайте оказалась полезна, поддержите проект материально. Все средства, полученные в виде добровольных пожертвований, используются для развития экосистемы.